Galerie

Ces quelques exemples illustrent comment différents points de vue sur une même organisation peuvent être modélisés avec Obeo SmartEA.

Point de Vue Motivation

Exigences

Exigences

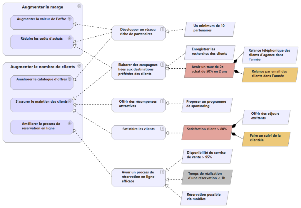
Objectifs

vision d'entreprise

Parties prenantes

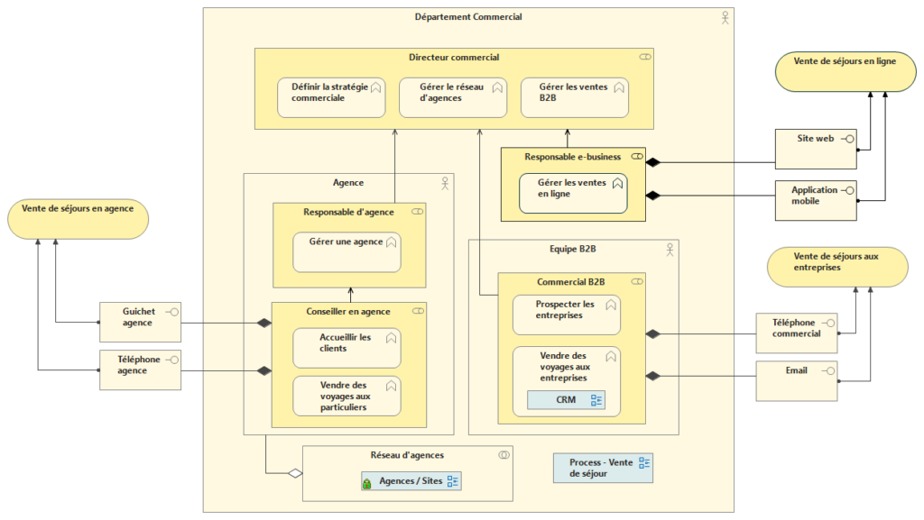
Point de Vue Métier

Emplacement des services

Emplacement des sites

Organisation des services

Organisation d'un service

Objectifs métier

smartea données

Détail ds objets métier

objets métier

Dictionnaire de données

Processus

Détails d'un processus

Point de Vue Applicatif

Applications

Fonctions d'une application

Point de Vue Technologique

Technologies d'une application

technologies d'une application

Technologies d'une machine

Déploiement d'une application

Flux entre machines

Infrastructure globale

Sites et machines

sites et machines